发帖
楼主: 小女子77

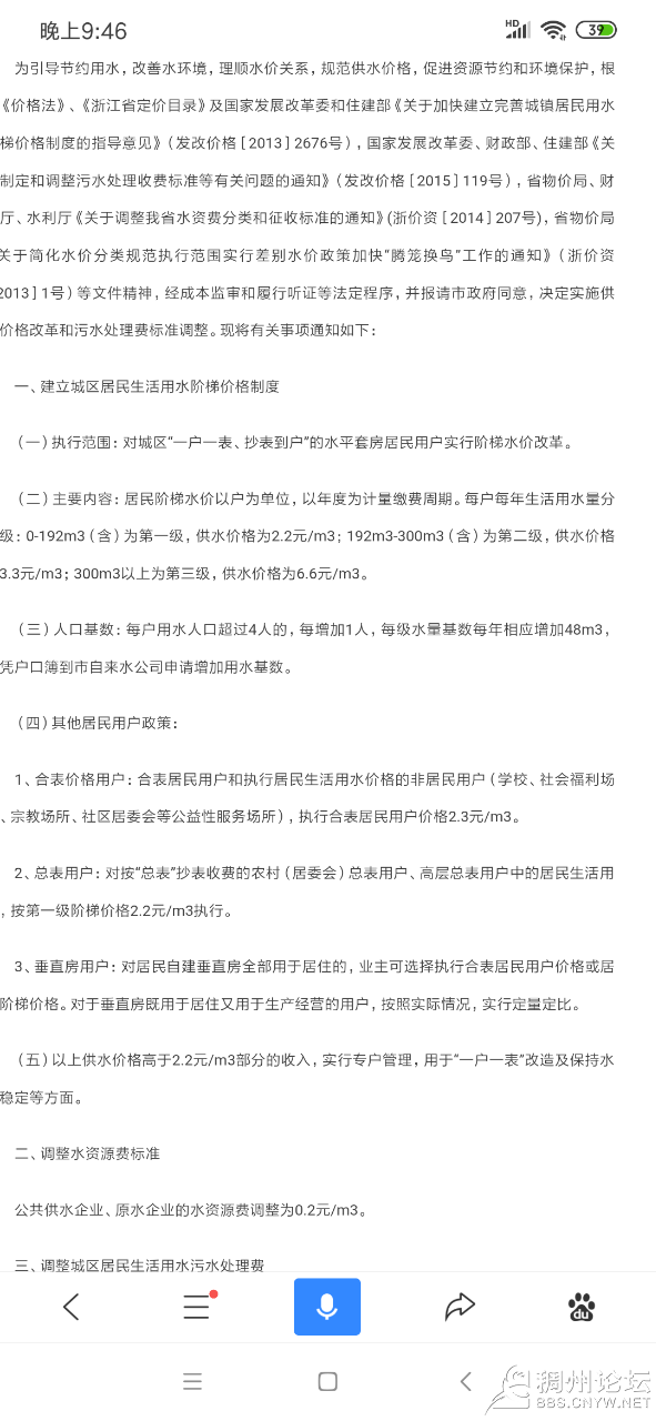
[社会] 义乌的出租房电费到底怎么算?他们这样说......

    [复制链接]

签到天数: 9 天

[LV.3]偶尔看看II

27

主题

1223

回帖

3万

积分

钻石会员

民意代表

Rank: 7Rank: 7Rank: 7

积分
39707
金钱
9497
威望
1116
精华
0
注册时间
2007-3-30
发表于 2019-8-13 21:49:34 来自手机 | 显示全部楼层 | 来自浙江
水费收5元要亏钱的,超过限额自来水公司收6.6元一吨
20190813_80742_1565704173401.png
本帖点赞记录
点赞给态度,登录/注册 就能点赞
jin友信 +1
五行麒麟 +1
月宫宫主 +1
回复 支持 4 反对 0

使用道具 举报

该用户从未签到

55

主题

447

回帖

9637

积分

高级会员

Rank: 4

积分
9637
金钱
4676
威望
12
精华
0
注册时间
2018-5-3
发表于 2019-8-13 21:49:52 来自手机 | 显示全部楼层 | 来自湖南
本人租借 发表于 2019-8-13 21:29
我也就只能呵呵,没事如果真这样那我就收取跑腿费,电线损耗费,楼道用电费,还有我自己的时间费误工费,抄 ...

楼道的电灯损耗费,我只租你房子,没有租你楼道灯吧
本帖点赞记录
点赞给态度,登录/注册 就能点赞
燕子dgdnn +1
王神仙 +1
回复 支持 3 反对 0

使用道具 举报

签到天数: 109 天

[LV.6]常住居民II

11

主题

6123

回帖

6万

积分

论坛元老

Rank: 8Rank: 8

积分
63246
金钱
41704
威望
133
精华
0
注册时间
2011-2-18
发表于 2019-8-13 21:50:26 来自手机 | 显示全部楼层 | 来自浙江
源头先降费
本帖点赞记录
点赞给态度,登录/注册 就能点赞
青青子吟 +1
王神仙 +1
zzhgl67 +1
回复 支持 4 反对 0

使用道具 举报

该用户从未签到

0

主题

7

回帖

697

积分

注册会员

Rank: 2

积分
697
金钱
375
威望
0
精华
0
注册时间
2014-5-23
发表于 2019-8-13 21:50:50 来自手机 | 显示全部楼层 | 来自浙江
无端 发表于 2019-8-13 21:40
浙江居民用电标准不是六毛左右?

不是啊,供电局玩阶梯价格的
本帖点赞记录
点赞给态度,登录/注册 就能点赞
王神仙 +1
回复 支持 2 反对 0

使用道具 举报

签到天数: 51 天

[LV.5]常住居民I

9

主题

986

回帖

3万

积分

钻石会员

Rank: 7Rank: 7Rank: 7

积分
31905
金钱
14495
威望
793
精华
0
注册时间
2005-5-4
发表于 2019-8-13 21:51:37 来自手机 | 显示全部楼层 | 来自浙江
泰之恋 发表于 2019-8-13 21:44
你是房东,你说说看,一户人家正常用电,水,一个月多少?正常的。我住的马桶不漏水,就一个家用冰箱,
...

平常水用起来的时候大手大脚,交起水费的时候才知道肉疼
本帖点赞记录
点赞给态度,登录/注册 就能点赞
十八力 +1
gpqwxgh +1
哆唻A梦 +1
丹妈 +1
王神仙 +1
回复 支持 6 反对 0

使用道具 举报

该用户从未签到

0

主题

92

回帖

4798

积分

中级会员

Rank: 3Rank: 3

积分
4798
金钱
2241
威望
0
精华
0
注册时间
2016-8-10
发表于 2019-8-13 21:52:12 来自手机 | 显示全部楼层 | 来自浙江
泰之恋 发表于 2019-8-13 21:44
你是房东,你说说看,一户人家正常用电,水,一个月多少?正常的。我住的马桶不漏水,就一个家用冰箱,
...

看收据,水6元电1.2收取的价格没问题呀,问题还是你用的多了,用的时候爽歪歪,交钱的时候怨定价高,房东收的多了,不合常理吧!
回复 支持 9 反对 0

使用道具 举报

该用户从未签到

9

主题

4444

回帖

2万

积分

钻石会员

Rank: 7Rank: 7Rank: 7

积分
22885
金钱
14762
威望
20
精华
0
注册时间
2014-9-12
发表于 2019-8-13 21:52:17 来自手机 | 显示全部楼层 | 来自浙江

本帖点赞记录
点赞给态度,登录/注册 就能点赞
回复 支持 1 反对 0

使用道具 举报

签到天数: 381 天

[LV.9]以坛为家II

8

主题

194

回帖

1万

积分

金牌会员

Rank: 6Rank: 6

积分
19654
金钱
13209
威望
234
精华
0
注册时间
2015-9-15

爱宠勋章K歌达人美食达人汽车发烧友游戏达人

发表于 2019-8-13 21:54:24 来自手机 | 显示全部楼层 | 来自浙江
我娱乐场所用电量这么大、而且还是电增容过的、黑心房东都要收1.2元一度、还要100度加一度收钱、水费6元一吨。我个人觉得房东的人品和素质很重要、水电费是其次。如果人品不好的话就算电费压下来便宜了、其它地方稍微弄你一下、吃亏的总是租客……
本帖点赞记录
点赞给态度,登录/注册 就能点赞
ywslc +1
我带你飞 +1
善见人意 +1
回复 支持 4 反对 0

使用道具 举报

该用户从未签到

0

主题

16

回帖

398

积分

注册会员

Rank: 2

积分
398
金钱
217
威望
0
精华
0
注册时间
2019-4-26
发表于 2019-8-13 21:54:41 来自手机 | 显示全部楼层 | 来自浙江
Zgp1712 发表于 2019-8-13 21:45
超过4800度一年,就0.84一度了,一栋楼只有一个供电公司电表,你叫供电公司来装一个房间一表,叫供电公司 ...

别搞笑了,房东房子出租,这个是成本,没多长时间就赚回来了,供电局收0.84,房客交1.2,贵的部分房客一直在交好吗?房东赚钱可以,但不要把自己搞得很委屈赔钱似的,得了便宜还卖乖
回复 支持 11 反对 0

使用道具 举报

签到天数: 51 天

[LV.5]常住居民I

9

主题

986

回帖

3万

积分

钻石会员

Rank: 7Rank: 7Rank: 7

积分
31905
金钱
14495
威望
793
精华
0
注册时间
2005-5-4
发表于 2019-8-13 21:55:03 来自手机 | 显示全部楼层 | 来自浙江
这个座谈会就是个笑话
回复 支持 10 反对 0

使用道具 举报

您需要登录后才可以回帖 登录 | 注册

本版积分规则

义乌稠州论坛

关注公众号

下载客户端

客服热线:9:00-16:00

0579-85099500

公司名称:义乌好耶网络技术有限公司

公司地址:浙江省义乌市人力资源产业园10楼

浙B2-20070208-3
浙公网安备 33078202000157号
广播电视节目制作经营许可证(浙)字第05723号
Copyright © 2025 义乌热线 Powered by Discuz! X3.4
快速回复 返回列表 返回顶部